Does dairy really cause acne? Well, it’s complicated
How to identify if dairy is triggering your acne, without compromising on nutrition
Hi, we’re back with another edition of our inside-out skin health series. This time, we’re joined by Hema, a nutritionist who looks at skin the way we do - as a reflection of what’s happening inside your body. Today, she’s helping us answer one of the most debated questions in acne care head-on: Does dairy actually cause breakouts?
Key takeaways
Multiple studies validate dairy’s link with acne; however, it’s not a trigger for everyone.
Not all dairy is equal - some forms, like skimmed milk, are more problematic than fermented dairy products such as yogurt or curd.
Dairy proteins are the culprit - they spike IGF-1 and insulin, which trigger increased oil production - causing breakouts.
Whey protein supplements are a dairy product and also need to be cut down during the elimination trial.
Cutting dairy doesn’t mean compromising on nutrition; there are multiple alternatives available.
Is Dairy Really The Acne Villain?
If you’ve spent any time on skincare subreddits, you’ve probably seen someone claim that cutting out milk cleared their skin “instantly”.
But here’s what the science actually says: dairy is not a universal acne trigger. Consuming dairy might trigger acne in some individuals, but in others, it won’t make a difference at all.
If you’re someone whose skin breaks out after consuming any and all forms of dairy, or someone who has been wondering if dairy might be the culprit, then you’re in the right place - this deep dive is meant for you.
Over the last 4 months, we’ve worked with 50+ people, with over 85% seeing a drastic improvement in their skin health and acne. We’re now opening up more (limited) seats in our trial.
Does Dairy Cause Acne? Here’s What The Research Says
Current research establishes that there is a strong correlation between dairy consumption and acne breakouts.
A 2018 meta-analysis found that people who consumed dairy were about 25% more likely to have acne, with skimmed and low-fat milk showing the strongest pattern.
How can dairy trigger your acne breakouts?
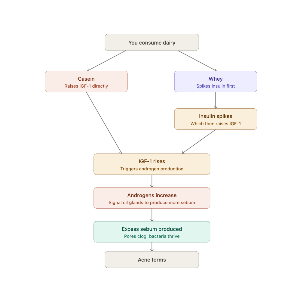
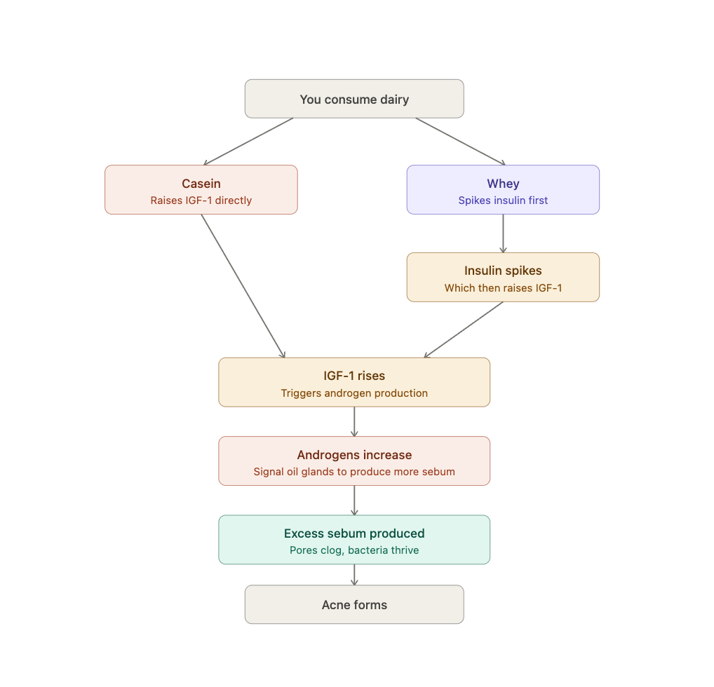
Milk contains two proteins: casein (about 80%) and whey (about 20%). When you consume dairy, these proteins trigger a chain reaction.
Casein raises IGF-1 → a hormone that signals your skin cells to grow and your oil glands to produce more sebum.
Whey on the other hand spikes insulin, which then also increases IGF-1.
The IGF-1 that’s been released triggers androgen activity (androgens are hormones that tell your skin to produce oil).
More oil = more clogged pores = acne breakouts.
Note: Whey protein supplements work the same way. If dairy is a trigger for you, your post-gym shake counts too.
Does the type of dairy matter?
Yes, because different forms of dairy contain varied fat and protein content.
Contrary to popular belief, skimmed milk appears to be more problematic than other forms of milk. When the fat is removed, the remaining liquid retains a higher concentration of proteins and sugar, which trigger your insulin spike and may cause acne.
Whole milk, low-fat milk, and total milk have also shown a positive link with acne breakouts.
Fermented dairy, such as curd and buttermilk, might behave differently for some because the fermentation process alters some of the proteins. Evidence here is evolving, but it’s why dermatologists and physicians might recommend reintroducing these first when on an elimination diet.
“I loved the approach to assess root cause; it helped me understand my skin and acne better. I saw a reduction in my acne and my skin felt healthier.”
Hema on Project Decode (as a program member herself)
💡 Project Decode is a multi-week program designed to tackle acne from the inside-out.
Solve your acne inside-out with our acne program. We address the root, and not only treat your symptoms.
Why dermatologists suggest an elimination diet
An elimination diet is exactly what it sounds like: you temporarily remove a suspected food trigger, observe how your body responds, and then reintroduce it to see if symptoms return. It’s one of the most practical diagnostic tools in both dermatology and nutrition, precisely because it gives you personalized data.
For acne specifically, the standard protocol involves removing the suspected trigger for 3-4 weeks, then reintroducing foods slowly and strategically while monitoring the skin’s response. This might feel like a long window, but acne lesions take weeks to form and resolve, so shorter trials don’t give your skin enough time to show a meaningful change.
Here’s how it typically works:
Weeks 1 - 4 | Remove all dairy completely: This includes milk in all forms, fermented dairy, solid dairy, and hidden sources like protein bars and milk-based coffee drinks. Keep a food diary and log your food intake, sleep, and stress levels. All three affect your skin, and you want clean data.
Week 4 | Assess: How does your skin look compared to week one? Note changes in oiliness, active breakouts, and redness or swelling. If you see no change at all, dairy is likely not your trigger. If things have improved, move to the next step.
Week 5 Onwards | Reintroduce gradually: Start with fermented dairy like curd and buttermilk, since these are least likely to cause a reaction. Wait a few days, observe.
Then move to cheese and paneer, leave milk for last. If a reintroduced food triggers your symptoms, remove it again for 3-6 months before attempting to reintroduce it again.
The reintroduction phase is often where the real answer shows up. It tells you exactly the kind of dairy that’s triggering your acne breakouts.
What to remove during the trial:
Eliminating dairy ≠ compromising on nutrition
Being on an elimination diet shouldn’t mean compromising on your daily nutrition. This becomes critical, especially for vegetarians who rely on dairy for protein, calcium, and vitamin B12.
Some alternative food items:
For protein: tofu, tempeh, edamame, soybeans, soya chunks, and plant protein powders are solid alternatives.
For calcium: chia seeds, fortified plant milk, sunflower seeds, chickpeas, sesame seeds, broccoli, and leafy greens all contribute meaningfully toward your daily requirement.
One thing to watch: oat milk and some almond milks contain added sugars, which can spike insulin on their own. Read labels before swapping, since there is a strong link between sugar and acne breakouts.
Dairy or no dairy for your acne: the bottom line
Dairy doesn’t trigger acne breakouts in everyone, but if it does for you, it’s not the end of the world. You needn’t compromise on nutrition to tackle your acne - thankfully, there are many alternatives to protein, calcium and B12 that you’d get from dairy.
If you suspect dairy might be a trigger, you don’t have to abstain from it based on guesswork. An elimination diet should help you assess whether it really is a trigger for you and, further, what type of dairy is the culprit. Consistency and a science-first approach are what will help; panic won’t.








